一、企业简介
上海浦东嘉里大酒店是香格里拉酒店集团旗下酒店,在此您将体验到别样的惊喜和生活的无穷乐趣。酒店位于浦东核心腹地,一应俱全的先进设施、独特简约的设计与热情自然的服务使其成为现代灵动生活的富集之地。
上海浦东嘉里大酒店拥有574间客房及套房,超过8500平方米的会议室及宴会场地。酒店开设了总面积约为6000平方米的健身俱乐部,提供丰富的健身及Spa护理项目,致力于为宾客营造一个工作和生活相均衡的环境。钟爱美食的您可在酒店的三家餐厅尽情探索令人兴奋的料理精选。另外,酒店大堂酒廊作为餐饮娱乐场所,白天供应提神醒目的上佳茶饮,晚上则可为客人呈献特制鸡尾酒。夜幕降临时分,无论您选择下榻于宽敞的客房和套房,抑或入住毗邻酒店的浦东嘉里城公寓,豪华舒适的享受从不分白昼与黑夜。甚至连往返酒店的路程也充满乐趣。乘坐地铁或超现代的磁悬浮列车,浦东国际机场转瞬即达。酒店与上海新国际博览中心直接相连,正对广阔旖旎的世纪公园,并紧邻浦东嘉里城购物中心及办公大楼。在浦东嘉里大酒店,您会很快意识到这里没有惯例,一切皆有可能。
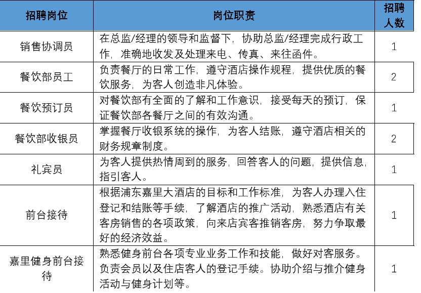
二、岗位信息

三、薪酬福利
· 实习津贴3200元/月,转正后薪资4500元/月起(实习满3个月转正免试用期)
· 酒店提供免费食宿,一日三餐
· 酒店至宿舍免费班车接送,每天22班往返酒店与宿舍之间
· 每月享有一定金额的水电费补贴,根据季节而定
· 为实习生缴纳雇主责任险,转正后即缴纳五险一金
· 免费提供制服、工鞋、袜子,享受独立更衣柜
· 丰富多彩的员工活动(生日会,美食节,体育竞技比赛,年会,员工郊游等)
· 每年6天带薪年假起
· 丰厚的年终奖金
· 不定期工会福利
· 获得更多外出培训机会
四、联系方式
联系人:赵经理
联系电话:15043812957